网站首页
信息公开
公司简介
组织架构
产品介绍
经济信息
企业党建
“三重一大”事项
社会责任履行
整改落实情况
部门规定和其他事项
联系方式
无为华塑
集团声音
集团声音
人力资源
招聘英才
能力测评
证券信息
投教园地
信息披露
股市行情
公司要闻
公司要闻
证券信息
bond
投教园地
信息披露
股市行情
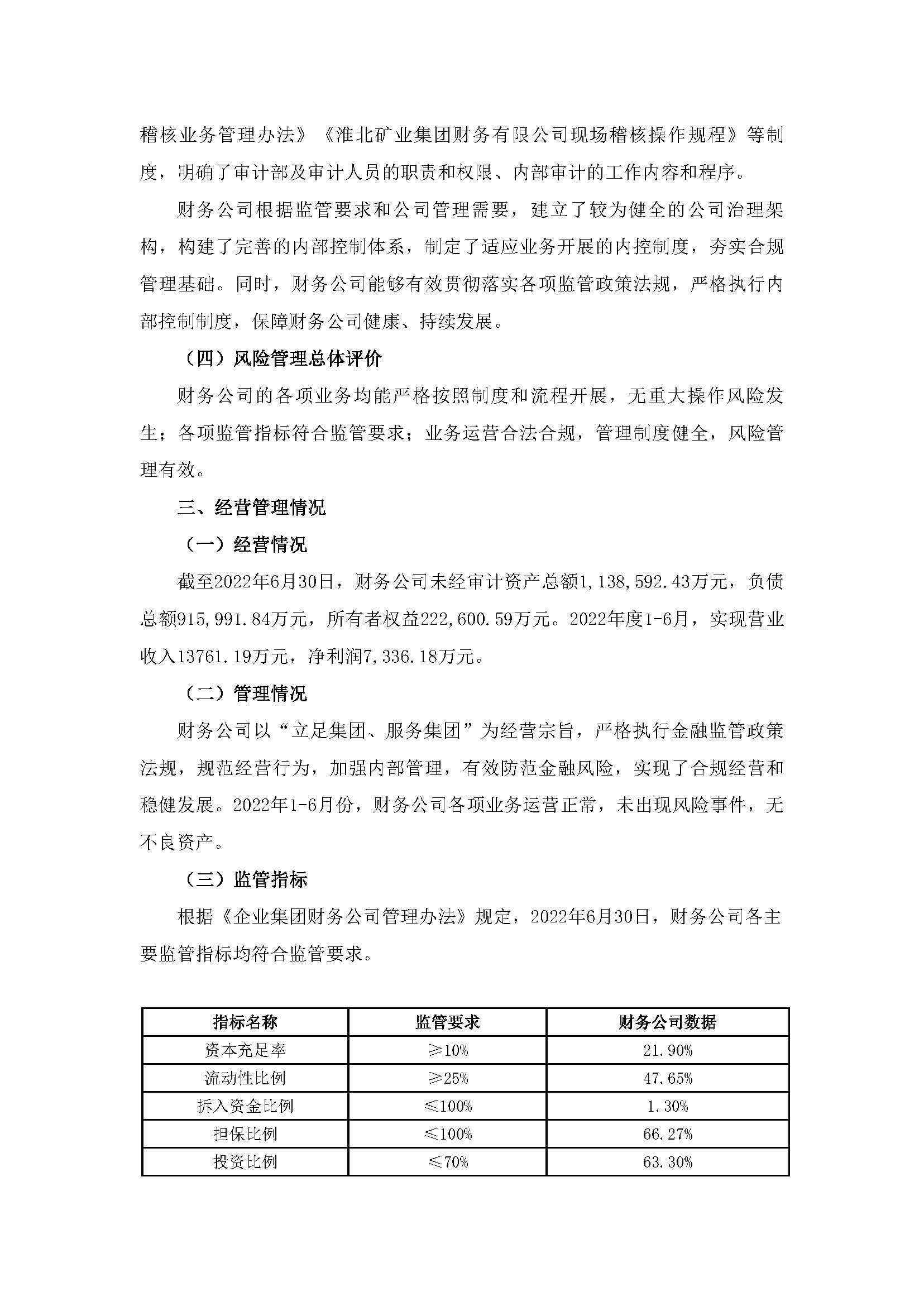
安徽华塑股份有限公司关于淮北矿业集团财务有限公司风险持续评估报告
发布日期:2022-08-27 浏览次数:
上一篇:
安徽华塑股份有限公司2022年第三次临时股东大会决议公告
下一篇:
安徽华塑股份有限公司第五届监事会第四次会议决议公告
友情链接:
企业版邮箱登录
淮北矿业
皖公网安备 34112502000076号