网站首页
信息公开
公司简介
组织架构
产品介绍
经济信息
企业党建
“三重一大”事项
社会责任履行
整改落实情况
部门规定和其他事项
联系方式
无为华塑
集团声音
集团声音
人力资源
招聘英才
能力测评
证券信息
投教园地
信息披露
股市行情
公司要闻
公司要闻
证券信息
bond
投教园地
信息披露
股市行情
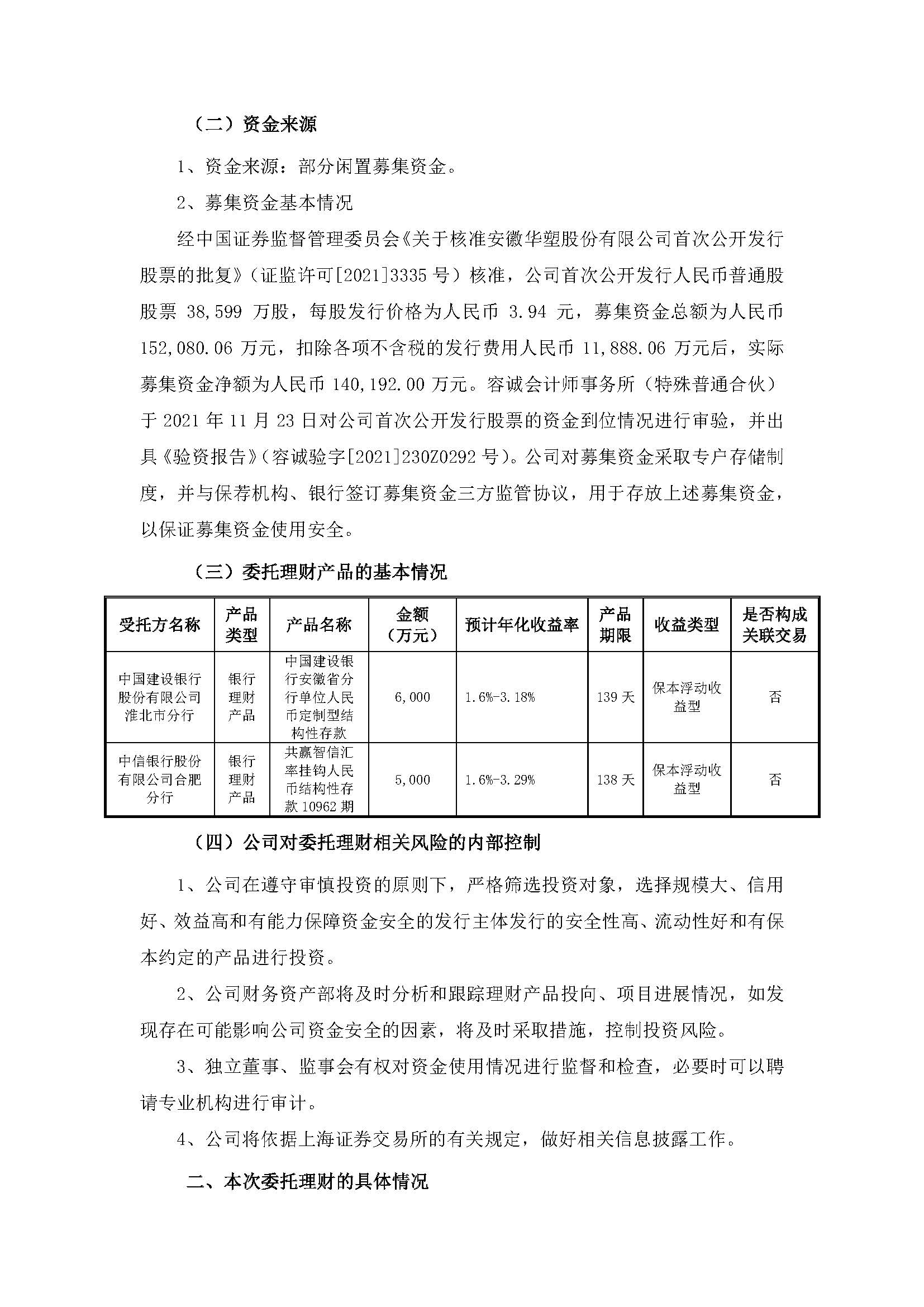
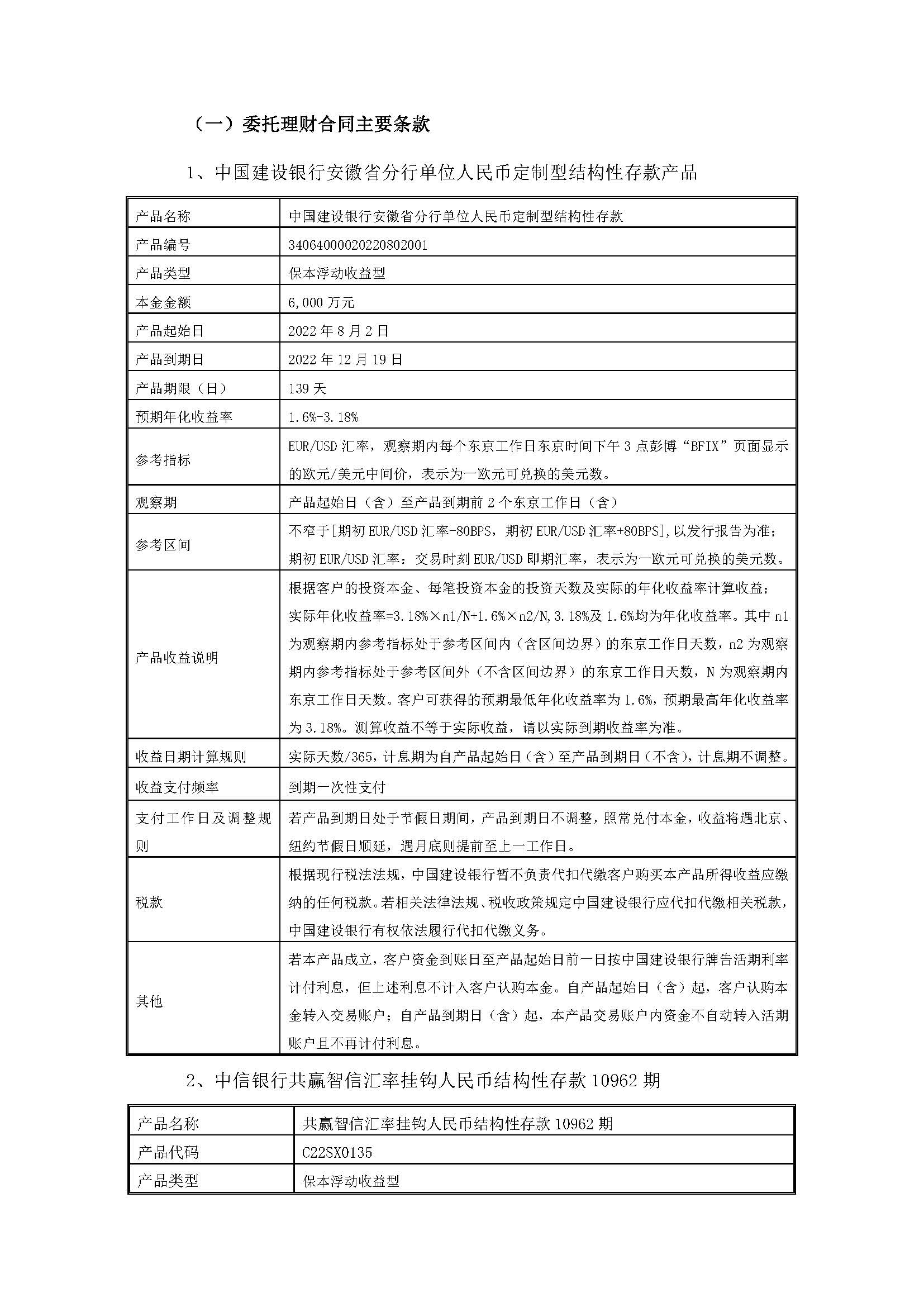
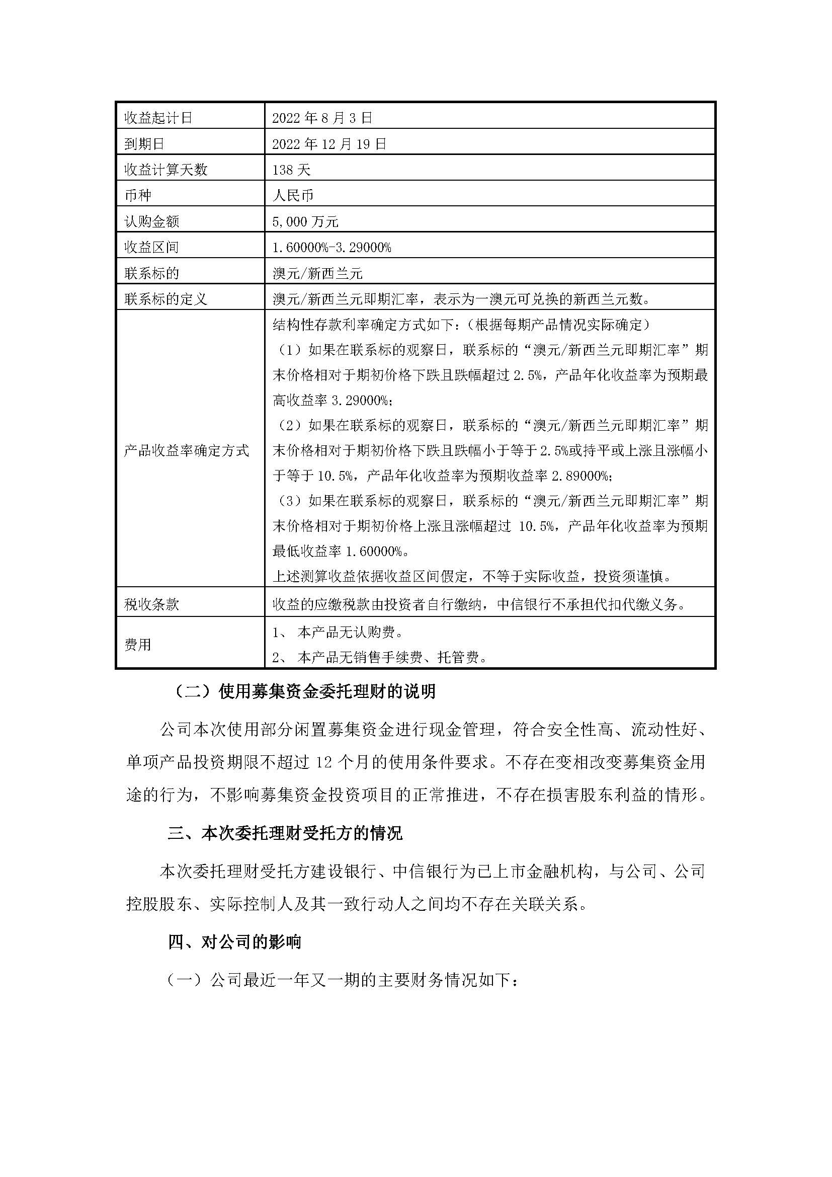
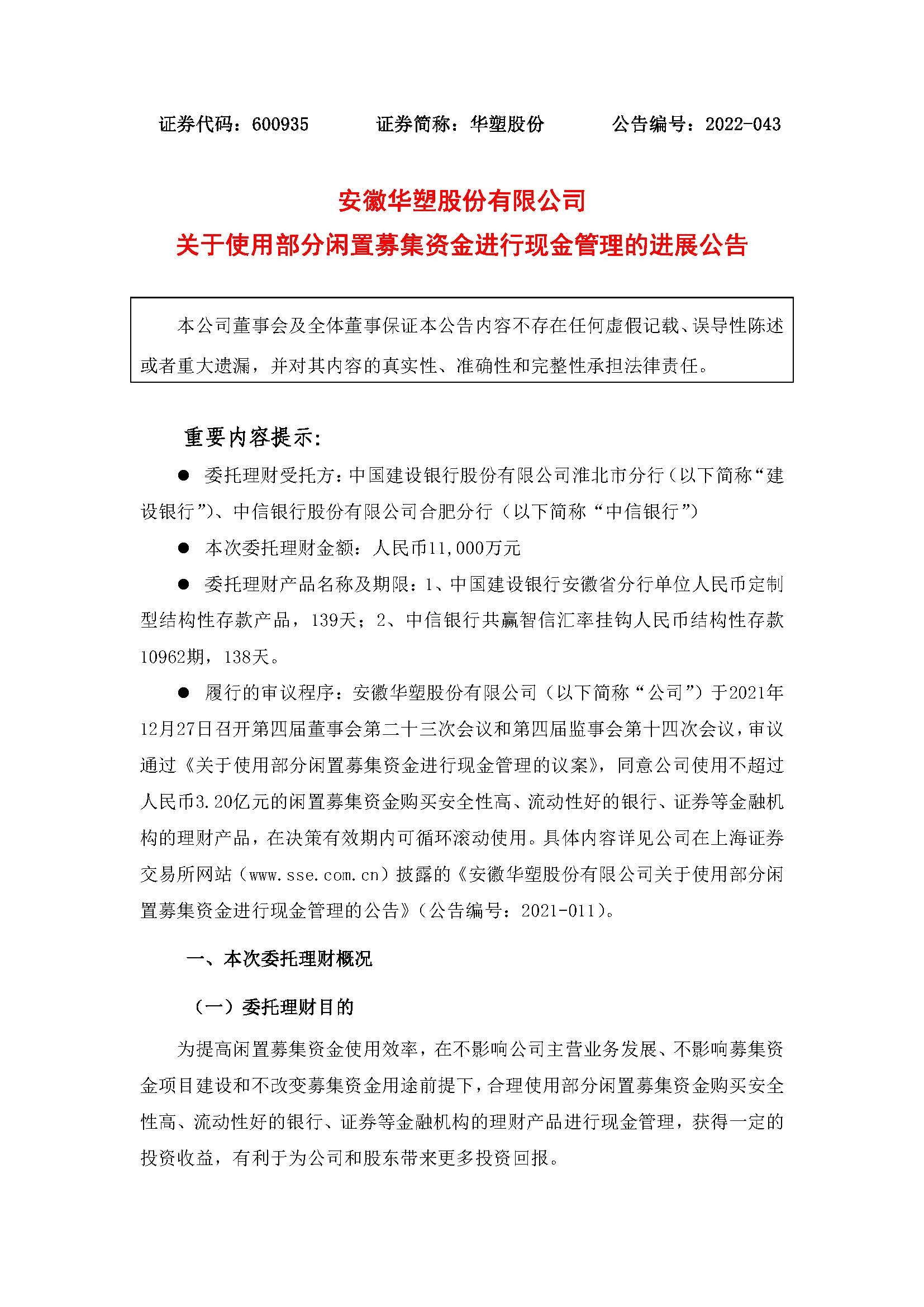
安徽华塑股份有限公司关于使用部分闲置募集资金进行现金管理的进展公告
发布日期:2022-08-04 浏览次数:
上一篇:
安徽天禾律师事务所关于安徽华塑股份有限公司2022年第二次临时股东大会的法律意见书
下一篇:
安徽华塑股份有限公司关于使用部分闲置募集资金进行现金管理的进展公告
友情链接:
企业版邮箱登录
淮北矿业
皖公网安备 34112502000076号